深圳宣布“五停”:停工停业停市停课停运!

发布于 2025-09-23 19:50:58 123

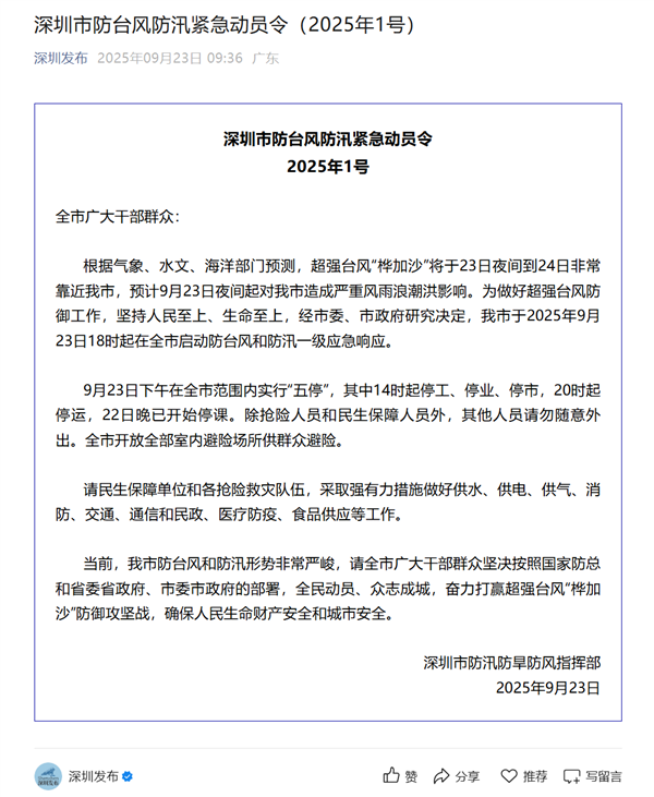
9月23日,据深圳市防汛防旱防风指挥部消息,深圳9月23日下午在全市范围内实行“五停”,其中14时起停工、停业、停市,20时起停运,22日晚已开始停课。

除抢险人员和民生保障人员外,其他人员请勿随意外出。全市开放全部室内避险场所供群众避险。 ​​​

深圳宣布“五停”:停工停业停市停课停运!

以下为全文:

深圳宣布“五停”:停工停业停市停课停运!

本文转载于快科技,文中观点仅代表作者个人看法,本站只做信息存储

阅读前请先查看【免责声明】本文来自网络或用户投稿,本站仅供信息存储,无商业用途。若本文侵犯了原著者的合法权益,可联系我们进行处理。转载请注明出处:https://m.cd100.cn/news/2982.html

分享
海报
上一篇:那英又火了!这次是因为她的“山竹型人格” 下一篇:17级超强台风什么样 空间站拍到桦加沙台风眼:压迫感十足
目录