赛力斯获证监会备案拟港股上市 A股盘中涨停创历史新高

发布于 2025-09-26 13:46:34 150

9月26日消息,今日早盘,赛力斯盘中涨停,股价报163.52元/股,市值达2671亿元,创历史新高。

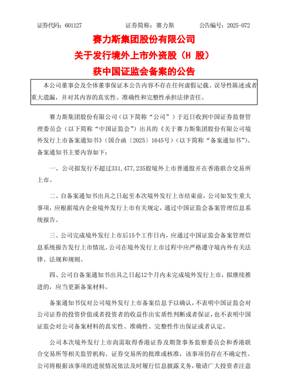
消息面上,赛力斯昨晚公告称,公司于近日收到中国证监会出具的《关于赛力斯集团股份有限公司境外发行上市备案通知书》,公司拟发行不超过33147.7235万股境外上市外资股(H股)并在香港联合交易所上市。

赛力斯获证监会备案拟港股上市 A股盘中涨停创历史新高

9月23日,在鸿蒙智行秋季新品发布会上,赛力斯汽车总裁何利扬介绍,问界四大系列M5、M7、M8、M9汽车已经累计交付突破80万辆。

何利扬表示,全新问界M7是基于全新产线打造,超级工厂月峰值产能突破3万台,保障新车发布即交付。

赛力斯获证监会备案拟港股上市 A股盘中涨停创历史新高

全新问界M7的产线实现新材料、新工艺与超800个AI检测点,还有10万+用户场景、1300万公里路试验证。

赛力斯获证监会备案拟港股上市 A股盘中涨停创历史新高

此外,问界M9实现18个月稳居50万以上销量冠军,累计交付24万台。

赛力斯获证监会备案拟港股上市 A股盘中涨停创历史新高

本文转载于快科技,文中观点仅代表作者个人看法,本站只做信息存储

阅读前请先查看【免责声明】本文来自网络或用户投稿,本站仅供信息存储,无商业用途。若本文侵犯了原著者的合法权益,可联系我们进行处理。转载请注明出处:https://m.cd100.cn/news/3320.html

分享
海报
上一篇:保时捷宣布重大战略调整:无限期延后全新纯电平台开发 下一篇:理想汽车官宣首位品牌代言人:00后影帝易烊千玺
目录