国家安全部曝光:间谍在我国非法搜集亲本种子!后果有多严重?
最近,“国家安全部”公众号公布了数例“间谍在我国非法搜集亲本种子”的案例:
国家安全机关工作发现,某国间谍情报机关始终对我国粮食数据和种质资源虎视眈眈,在我国内非法搜集亲本种子(第一代用于杂交实验的种子,是我国严禁向外出售的农业资源)。
某境外间谍机关以高额经济报酬为诱惑,意图与境内人员朱某某及其公司建立所谓“合作”关系,以“合作制种”名义长期向其购买亲本种子。在利益的驱使下,朱某某明知此行为违法,仍选择铤而走险,通过将亲本种子放在其他申报出口的集装箱里面规避监管。最终,朱某某被判处有期徒刑1年6个月,其余17名涉案对象被处以不同程度行政处罚。
此外,国家安全机关接到举报,某国领馆人员带领多名农业、生物等专业人员构成的调查团队多次赴我国某省重要农业产区,以开展“走访调查”名义违规探查搜集我国某农作物的产量和储备情况。国家安全机关及时制止、依法处置。
为什么间谍机构要偷种子?会对我们产生什么影响?今天我们就以杂交水稻为例,聊聊这个问题。
“亲本种子”是什么?
你可能留意到,新闻里报道提到的“亲本种子”,这可不是一般的种子,而是第一代用于杂交实验的种子,是我国严禁向外出售的农业资源。
在生物学上,不同的种属或者品种的交配被称为杂交,比如大家非常熟悉的杂交水稻就是由几种水稻品系杂交而来。
为什么要进行杂交?这就不得不提一个重要的生物学概念了:杂种优势(heterosis)。
这是指杂交种的第一代在诸多生物学性能方面优于亲本的现象(仔细看这个定义,下面要考~)。
杂种优势在多种生物中均得到体现。
动物里杂交种在体型、繁殖性能、肉质等方面具有优势,比如马和驴杂交后的骡子有较强的体力和耐力,能在艰苦条件下工作,且性情相对温顺;
植物里杂交种的生长、抗逆、品质等方面优于亲本,比如杂交水稻高产、抗病、抗倒伏。
正因为如此,杂交是农业生产上育种的重要策略。
但是,杂交育种,有时候可没那么容易。今天中国人饭碗里的杂交水稻,当年就经历了重重困难。
得到杂交水稻太难了!
早在 100 多年前,科学家就提出了水稻具有杂种优势的理论。但是,理论归理论,实际操作却困难重重。
一个重要的因素就在于水稻的特殊性,雌雄同株。也就是同一株上既有雄花又有雌花,那么水稻会自花授粉,结果就是自交,自然没办法进行杂交而获得杂种优势了。
在这种情况下,人们要怎么得到杂交的水稻呢?
一种解决思路就是人工去雄:把每朵花的雄蕊去掉只保留雌蕊,然后用其他花的雄蕊和它进行杂交。
为什么是去雄蕊而非去雌蕊呢?因为雄蕊主要负责产生花粉,而雌蕊则要负责接受花粉、并最终发育成果实,如果去掉了雌蕊,就没法结果了。
但是水稻的花非常微小,而且十分细碎,大家不妨从水稻的稻穗大小来反推一下,就可以看出这去雄的难度。
更别提,你还要跟水稻抢时间,一不小心人家就自花授粉了(毕竟对于水稻来说这更便捷)。
因此,尽管人工去雄的方法理论上可行,但是实际操作难度非常大。想靠这种方法大规模得到杂交水稻,几乎是天方夜谭。
科学家只能寻求另一种策略,就是找一种水稻变异株——雄性不育系(简称不育系)。
这种水稻雄蕊发生了退化,只有雌蕊,无法进行自花授粉,它要进行繁殖只能和其他水稻杂交,这样就可以在开发杂交水稻的时候极大节省人力资源。
在过去很长的时期内,全世界的水稻育种学家都在苦苦寻找自然界里的雄性不育系。
然而,在上世纪60年代之前,这种植株从未报道过,它到底是什么样子大家也不知道,唯一的办法就是到稻田里去寻找。
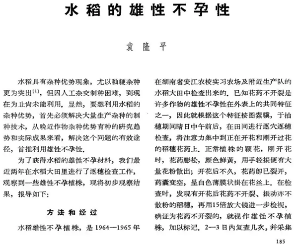
这也是杂交水稻最艰难的一步,我国科学家为此付出了巨大的努力,从袁隆平这篇60年前的论文中,我们可以看出当年的艰难[2]。
在论文中,袁老讲述了他们寻找不育系的经过:
水稻抽穗期间一般是 6~7 月,正是一年最热的时候,科研人员要在大晴天(而且是最热的中午)拿着放大镜和镊子,挨个对每株水稻进行检查筛选。
既要辨别水稻的开花状况,又要分辨花药的情形。
经过反复筛选,他们才在 14000 余穗、 4 个品种中找到了 6 株雄性不育植株。
尽管这次结果令人欣喜,但是在后续的杂交中科研人员却发现,这种杂交水稻并不能实现 100% 的后代不育,换句话,这些杂交种的后代有不少会发育成雌雄同株,又获得了自交的能力(这就不大好了)。
为了解决这个问题,科学家只能从天然的水稻中去寻找不育系了。毕竟农田里的水稻都是经过了人类多年层层筛选驯化,雄性不育这种大家不大喜欢的性状大概率会被筛选掉。
经过长期的努力,最终在 1970 年,科学家们成功在海南三亚的野生水稻中找到了野生的雄性不育株,这就是大名鼎鼎的“野败”。
有了野败,中国成功地在 1973 年建成了杂交水稻“三系”配套,也就是通过三种亲本株来实现杂交水稻。
当时的平均亩产在矮化育种的基础上增产 20% ,这意味着该品种每年能多养活 7000 万人。
杂交水稻的成功被称为“第二次绿色革命”,帮助中国完成了从“粮食短缺到粮食安全”的转变。
看懂杂交水稻生产指南,终于理解了啥是亲本稻种
“三系法”是怎么得到杂交水稻的?请看下图。
生产流程大致是这样:一开始,我们获得了雄性不育系,但是不育系雄蕊是发育不正常的,只有雌蕊,没法完成授粉,自然就没法繁殖了。因此需要找一个可以让雄性不育系能够繁殖的品系来负责雄性不育系的传代。
这可不能随便到稻田里选,而是要保证既能给雄性不育系授粉,又要保证后代还是雄性不育的,所以,这个特殊品系就叫做雄性不育保持系(简称保持系)。
有了保持系,我们就可以批量获取雄性不育种子,实现规模化生产。
准备好了大量的雄性不育系之后,接下来就是要将雄性不育系“恢复”过来,让它重新拥有自交的能力,我们称之雄性不育恢复系(简称恢复系)。
恢复系是另外一种水稻品系,其特点是可以将花粉授予雄性不育系的雌蕊,实现了真正意义上的杂交,产生正常可育的种子,等这个种子发育成长到开花的时候就可以同时拥有雌蕊雄蕊。
可见,杂交水稻的实现需要三种不同功能的水稻亲本来配合组成。不育系是杂交的基本要求,保持系来大量扩繁不育系,恢复系则是让不育系恢复可育产生种子并最终实现杂交。这三种亲本的种子,就是新闻里提到的“亲本稻种”了。
中国人在杂交水稻上的突破不仅仅是“三系杂交”。
“三系杂交”的局限性主要是育种过程比较繁杂,操作环节多,以及不同品系的水稻植株很难调控花期相遇实现授粉杂交等。
于是,人们开始新的探索,寻找“光温性不育”植株替代上述的“遗传性不育”植株。如果能做到人为环境控制下实现“雄性不育”,就能将繁杂的“三系杂交”变成相对简易的“两系杂交”(也就是说不需要保持系啦)。
1973年,湖北省沔阳县沙湖原种场石明松在“农垦58 ”晚粳大田中发现了一种被称为“光敏感核不育”的水稻植株。
他通过细致观察发现,这种水稻植株的“雄性不育”和“雄性可育”可以相互转化。在长日照条件下抽穗会“雄性不育”,而在短日照条件下抽穗则“雄性可育”。
也就是说,通过调控稻田的光照时长可以变换雄性花蕊的育性。这个重要的发现,开启了“光敏感核不育水稻”育种的先河。
在深入探明石明松发现的“光敏感核不育”水稻植株的不育机制的基础上,袁隆平于1987年提出了杂交水稻从“三系法”到“两系法”的发展战略,开创了“两系”杂交水稻育种的新阶段。
在上世纪 90 年代,我国两系法杂交水稻研究取得突破性进展,平均亩产又增加了 5%~10% 。
随后,我国又启动了“超级杂交水稻育种研究计划”,采用了“形态改良与杂种优势利用相结合”的水稻超高产育种理论和技术路线来产生更加高产的杂交水稻。
近些年来,随着基因工程的改进,杂交水稻已经开始朝着“一系法”的广阔新天地去拓展了,结合基因编辑技术和无融合生殖,未来杂交水稻可能会实现更多让人瞠目结舌的突破。
如今杂交水稻已经全面开花,国内多个水稻研究机构推出了许多杂交水稻品种,满足了不同地理气候土壤条件下的杂交水稻种植。
杂交水稻也不负众望,产量节节攀高。2000 年,超级杂交水稻亩产突破700 公斤,2004 年、2012 年和 2014 年分别突破了 800 公斤、900 公斤和 1000 公斤,到了 2023 年超级杂交稻高产攻关亩产更是达到了 1251.5 公斤。
这是什么概念?在上世纪 50 年代,水稻的单季平均亩产才 170 公斤,现在的产量是当年的 7 倍还多。而杂交水稻的超高产量也达到了我国目前水稻平均水稻单季平均亩产 470 公斤的两倍多。
不仅如此,杂交水稻还走出国门,在全球数十个国家开展了杂交水稻的研究和示范种植,年种植面积近 800 万公顷,为世界粮食安全做出了中国贡献。
不劳而获!危害国家粮食安全!
为什么卖种子会跟国家安全有联系?相信看完当年为了寻找杂交水稻亲本我们付出的努力,你就会明白了。
寻找杂交水稻亲本是非常耗时耗力且机会渺茫的,当年我们付出了巨大的努力才最终找到了特殊的水稻从而得以开展杂交研究。这些年我国一直在投入巨大的人力物力在进行杂交水稻相关研究。
间谍却想着不劳而获,直接获得我们的杂交水稻亲本,有了这些亲本,他们就可以直接生产杂交水稻了,这直接侵犯了我们的权益。
这些我们经过辛辛苦苦开发的种质资源如果流传到国外被开发利用后,可能会以高价回流到国内,导致我们承担更高的种子费用,甚至还可能出现侵权的情况,这对于我们的粮食安全也是一种隐患。
当然,你可能会问,为什么他们不去窃取普通的杂交水稻,而是要窃取杂交水稻亲本种子呢?
答案就在于,杂交水稻和所有的杂交作物一样,如果用其后代繁殖,就会出现性状分离,良莠不齐,所以必须用亲本种子进行配制杂交才能实现优良性状,所以盗窃普通杂交水稻种子是没意义的,必须是杂交水稻的亲本稻种。
事实上,民以食为天,粮食安全是国家安全的核心之一,因此我国发布的《中华人民共和国种子法》也明确规定,国家对种质资源享有主权。因此,任何单位和个人都不得擅自向境外提供种质资源!
任何单位和个人向境外提供种质资源,或者与境外机构、个人开展合作研究利用种质资源的,应当报国务院农业农村、林业草原主管部门批准,并同时提交国家共享惠益的方案。
正因为如此,我们要保护种质资源,尤其是最核心的亲本种子。
参考文献
[1] Wang, Mumei, et al. "Advances on the study of diurnal flower-opening times of rice." International Journal of Molecular Sciences 24.13 (2023): 10654.
[2]袁隆平.水稻的雄性不孕性[J].科学通报,1966,(04):185-188.
[3]朱冠楠.曹幸穗.杂交水稻和杂交小麦的选育(1960—2000年)丨面向国民经济主战场的新中国农业科技[J].中国科学院院刊. 2019,34(09):1036-1045
本文转载于快科技,文中观点仅代表作者个人看法,本站只做信息存储
阅读前请先查看【免责声明】本文来自网络或用户投稿,本站仅供信息存储,无商业用途。若本文侵犯了原著者的合法权益,可联系我们进行处理。转载请注明出处:https://m.cd100.cn/news/8402.html
推荐阅读
-
网飞竞购华纳
-
黄仁勋透露“心酸往事”:NVIDIA首款AI超算只有马斯克敢下单
-
“AI教父”警告:盖茨、马斯克没说错 数百万劳动者将被时代抛弃
-
演员李乃文现身华为门店体验手机 不巧刚拿手机就出现小插曲
-
朱啸虎称外卖大战意义不是很大:三败俱伤
-
妈妈的拼多多评价里全是自己 网友:这才是网购最初的意义
-
偷税247.48万元!人民网锐评陈震偷税:挑战法律这你受得了吗
-
豆包语音识别模型2.0发布:能听懂字看懂图 支持13种外语
-
游客在老君山山顶点外卖 外地小哥为300块赶赴送单 结果没找见顾客
12月5日消息,近日,一则游客在河南老君山的山顶点外卖视频引发关注。事情起因是这样的,一位游客身处老君山山顶时,突发奇想点了份外卖...
-
OPPO高管陈希评饿了么更名淘宝闪购:安卓图标在桌面上找不着了





