东航推出终身白金卡:可领无限升舱券

发布于 2025-11-05 23:25:42 200

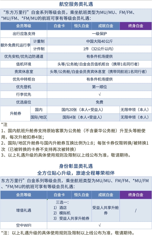
11月5日消息,中国东方航空宣布“东方万里行”俱乐部推出“终身白金”会员等级。

该等级不仅整合了白金系列会员的全部航空服务礼遇,更可享受无限次升舱券申领等专属权益,为资深常旅客带来“终身尊贵”的飞行体验。

据公告,“终身白金”会员的获取门槛为“陪伴东航满20年且享有5张‘成就白金’等级券”,相关技术功能将于2026年内上线。

东航推出终身白金卡:可领无限升舱券

权益方面,终身白金卡持卡人可享受无限次国内、国际升舱券申领(仅限本人使用),这一权益远超其他白金等级——白金卡仅能获得国内20张、国际4张升舱券(本人+受益人可用)。

此外,在航空服务礼遇中,终身白金卡与白金卡、恒久白金、成就白金共享“一级出行应急支持”“中国大陆40公斤额外免费托运行李(计重制)”“优先安检/边防通道(有条件机场提供)”“第一顺位优先登机”“行李优先”“免费优选座位”等核心权益。

且可携带1名同行者使用头等/公务舱/白金会员值机柜台、贵宾休息室。

此前,东航已推出“成就白金”“尊享金”“尊享银”等全新等级,此次终身白金的落地,将进一步提升高端出行体验。

东航推出终身白金卡:可领无限升舱券

本文转载于快科技,文中观点仅代表作者个人看法,本站只做信息存储

阅读前请先查看【免责声明】本文来自网络或用户投稿,本站仅供信息存储,无商业用途。若本文侵犯了原著者的合法权益,可联系我们进行处理。转载请注明出处:https://m.cd100.cn/news/9296.html

分享
海报
上一篇:今晚记得抬头看!XXXL号年度最大超级月亮来了 下一篇:支付宝“看一下支付”升级:4大亮点抢先看
目录